西工大新闻网11月16日电(杜峤蓉)按照学校党委“不忘初心、牢记使命”主题教育统一部署,后勤产业集团党委迅速行动起来,研究制定《后勤产业集团组织开展“不忘初心、牢记使命”主题教育实施方案》,明确目标任务,牢牢把握“守初心、担使命、找差距、抓落实”的总要求,加强分类指导,统筹推进领导班子和8个党支部把“学习教育、调查研究、检视问题、整改落实”四项措施贯穿学习教育全过程,紧密联系后勤党员职工实际,把学和做有效结合起来,推进主题教育有序开展。
强化理论武装,在学懂弄通做实上下功夫
领导班子做表率,通过个人自学和集体学习,读原著、学原文、悟原理,在总体方案基础上制定周计划,严格落实专题研讨。已开展集体学习10次、集中研讨8个专题。研讨交流结合个人学习体会,联系工作实际,分析查摆个人和工作中的具体问题,深入基层开展调查研究、讲授专题党课,针对问题清单督导督办,力求主题教育取得实效。

学做结合,推动后勤事业发展
后勤产业集团坚持“乐在人后,勤在人先”的服务理念,守服务初心,担育人使命,以师生员工对校园生活的美好向往作为奋斗目标,以“服务质量百日提升行动”为载体,不断推进后勤服务质量上水平,建设让师生员工满意的工大后勤,让后勤服务保障成为养育人才的港湾,助推学校世界一流大学的建设。
集团党委组织主题党日活动3次:9月27日上午,组织各中心支部党员代表50余人赴长安校区开展庆祝中华人民共和国成立70周年主题党日活动;10月12日晚,后勤产业集团党委在正禾宾馆西四会议室举行“爱祖国、讲担当、比奉献——守服务初心、担育人使命”主题朗诵会,集团党员及职工近150人参加活动;机关党支部、后勤服务中心党支部、饮食服务中心党支部、运输服务中心党支部、商贸服务中心党支部等组织全体党员进行主题观影活动。



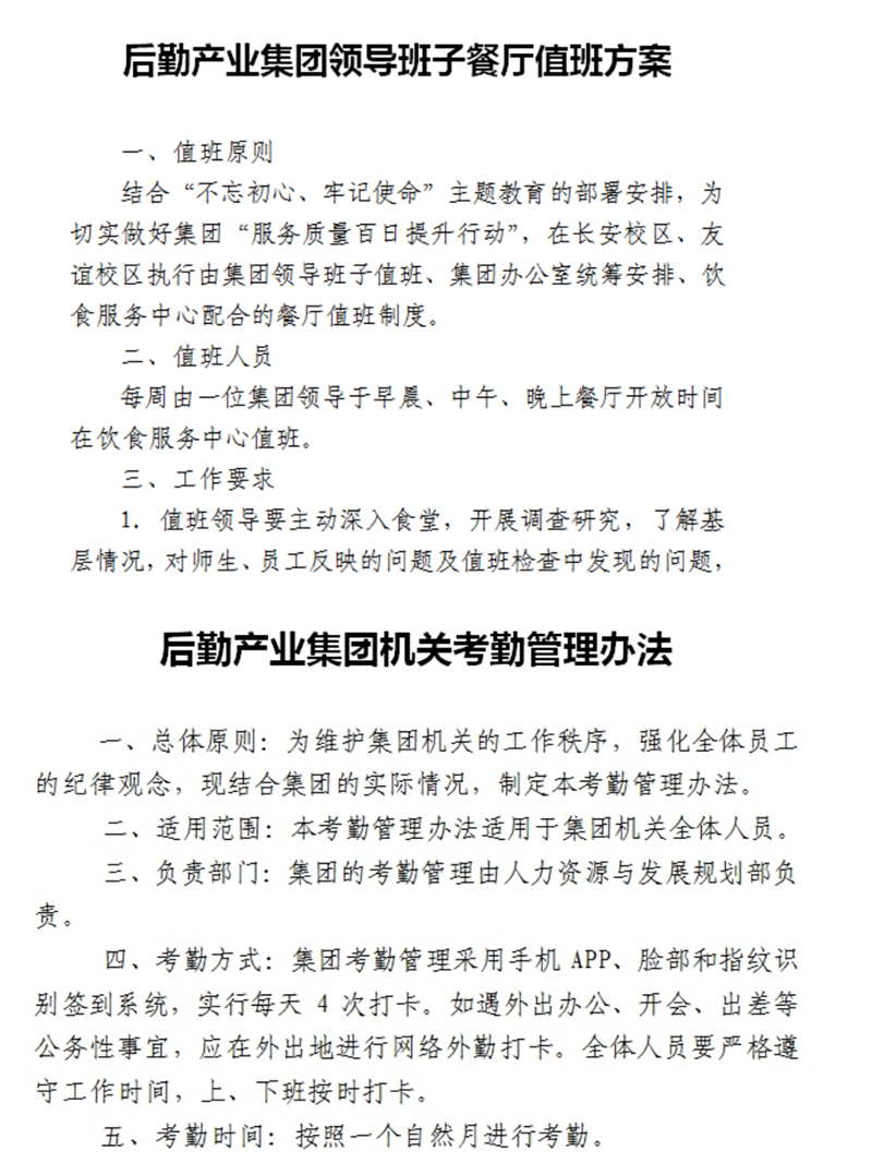
为进一步丰富学习、教育形式,选树身边的典型,集团党委通过微信公众号“西工大微后勤”推出“使命呼唤担当、凝聚榜样力量”2期,宣传理想信念坚定的榜样典型事迹,加强正面引导,让党员和群众深刻认识到坚定理想信念的强大力量;加强对党支部书记的培训和思想教育,积极组织后勤产业集团8个支部书记参加学校举办的2019年教工党支部书记集中轮训班,机关党支部代表学校首批培育的“标杆支部”进行经验交流重点发言,同时加强日常工作的引导,帮助支部书记尽快熟悉本职工作;加强工作作风建设,与一线员工接触、与用户接触,调查研究接地气,实打实、奔着问题去,制定《后勤产业集团领导班子餐厅值班方案》,每周由一位集团领导于早晨、中午、晚上餐厅开放时间在饮食服务中心值班,出台《后勤产业集团机关考勤管理办法》,进一步维护集团工作秩序,强化纪律观念。

各支部制定“不忘初心、牢记使命”主题教育实施计划,并采取就近就便的原则积极组织开展红色教育,坚定理想信念,强化使命担当,推行“主题党日”活动,创新党建活动形式,推进党建特色品牌活动,8个支部书记于10月底前分别讲授专题党课1次。饮食服务中心党支部、旅游服务公司党支部组织赴渭华起义纪念馆开展“缅怀革命先烈、传承革命精神”主题党日活动,商贸服务中心党支部开展“弘扬革命精神,坚定理想信念”主题党日活动,并与扶贫定点单位——广西柳州市融水县洞头镇梦仙生态农业种养协会党支部举行了结对共建座谈会1次,在全国第六个“扶贫日”之际,揭牌成立西北工业大学首家“扶贫专卖店”,后勤服务中心党支部赴马栏革命纪念馆开展主题党日活动,运输服务中心党支部与我校马克思主义学院硕士生党支部赴“马栏革命纪念馆”,开展“牵手1+1”支部联合共建学习教育活动,开展革命传统教育,开拓视野。

坚持把“改”字贯穿始终,立查立改、即知即改
针对前期查找出的党员意识、担当作为、服务群众、遵守纪律、发挥作用等方面的差距和不足,后勤产业集团坚持把“改”字贯穿始终,立查立改、即知即改。通过走访调研、座谈会等形式,收集问题53条,立查立改32条,其余21条正在限时整改,形成《“不忘初心、牢记使命”主题教育查摆问题清单和任务清单》,并及时更新推进情况动态。其中,动力服务中心服务热线88491234在受理教师维修业务逐级管理中均未落实首问责任制、员工服务意识不强、服务态度较差的问题,西安市举办国际马拉松赛事对学校周边道路实行交通管制,运输服务中心通勤班车延误,造成学校早8点班车无法出行的问题,集团党委高度重视,在第一时间采取有效措施予以解决并在集团内部进行通报,对6名相关责任人进行处理,进一步强化责任意识,提高服务意识,明确规矩意识。
后勤产业集团紧密围绕主题教育“理论学习有收获、思想政治受洗礼、干事创业敢当、为民服务解难题、清正廉洁作表率”的具体目标,切实解决广大教职工遇到的问题,西湖高层电梯、东篱菊苑电梯改造问题遗留已久,动力服务中心将前期遗留40部电梯修好运行32部,并落实维修经费,完成电梯大修议标工作,后续按照计划将尽快实施。
提高服务育人意识,创新基层工作方式方法
运输服务中心11月2日(周六)为学校广大教职工开展车辆免费检测活动,专业技术人员对大家的提问进行现场解答并提供免费添加玻璃水服务;商贸服务中心配合学校扶贫办于10月17日-18日举办“西北工业大学过节扶贫日帮扶地区农产品展销会”,切实发挥消费扶贫对促进贫困人口稳定脱贫和贫困地区产业持续发展的推动作用,积极开展“爱心助老,情暖夕阳”系列服务,满足师生日益增长的服务需求;动力服务中心10月13日配合学院师生,利用高空作业车采摘柿子分发给校内职工和家属,从细处着手,把暖心服务融入到每一项工作中;饮食服务中心在做好多样化口味服务、满足大众口味需求工作的基础上,尽量减少盐、油的投放量,在餐厅配有调料台,满足师生对口味的多样需求;后勤服务中心设立“党员示范岗”服务师生零距离,党员在自己的岗位上主动“亮”身份,发挥党员的模范带头作用,让每名党员自觉认识到岗位重要性,增强服务意识,激发党员爱岗敬业、无私奉献的工作热情,真正做到一个党员是一面旗帜,一个岗位就是一份责任。

一语不能践,万卷徒空虚。下一步,后勤产业集团党委将以时不我待、只争朝夕的紧迫感,牢牢抓住学习贯彻习近平新时代中国特色社会主义思想这条主线,始终聚焦主题,多察实情、多解难题,认真总结后勤服务保障工作的差距,进一步明确党建引领发展的新举措,更好地推动主题教育部署落实落地,切实把四项重点措施落到实处,以永不懈怠的精神状态和一往无前的奋斗姿态,继续朝着创办师生满意的后勤、创办一流大学的一流后勤奋勇前进!
(审稿:巨维博)